
日前,飞机餐严峻缩水、四大航空公司紧缩餐食本钱的论题登上微博热搜,国航方面还表明,已撤销对金卡会员的一对一身份承认和欢迎问好。尽管出于安全考量,航司减少餐饮及客舱服务契合相关规则,但业界专家指出,航司简略地以安全为名减少服务的做法有些欠妥。
下降空乘、旅客跌伤危险,航司减少餐食及客舱服务
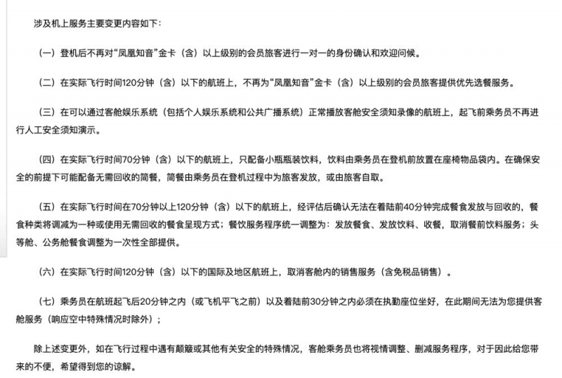
8月23日,国航发布布告信息称,“国航对部分航线的客舱服务内容和服务程序进行了调整”,其间包含调整实践飞翔时刻120分钟(含)以下航班的餐饮服务。
与此同时,以往国航航班上乘务员对“凤凰知音”金卡(含)以上等级的会员旅客进行的一对一身份承认和欢迎问好也会撤销,而且实践飞翔时刻120分钟(含)以下的航班上,国航也不再为“凤凰知音”金卡(含)以上等级的会员旅客供给优先选餐服务。
图/国航官网截图
对此,国航的解说是受飞翔航路特色和雷雨时节影响,为最大极限确保安全,所以减少客舱服务内容和程序。早在2012年,民航局颁布的96号文件《关于加强客舱安全管理工作的定见》中规则,乘务员在起飞后20分钟及落地前30分钟内,只能实行安全责任。
民航专家林智杰对新京报记者表明,此次调整的确是出于安全考虑,近期民航连续发生了几起飞机波动伤人的事情,多名乘务员和旅客跌伤,严峻的还呈现了骨折状况。飞机起飞和下降阶段,飞翔高度比较低,气流不稳定,简略波动,航司要求旅客系紧安全带。“假如空乘由于服务走来走去,的确有跌伤危险。所以从空乘和旅客安全视点考虑,各航司按相关规则在短航线减少餐食服务,长航线的餐食服务应该没有太大影响。”
至于下降餐食本钱,林智杰表明,以往有航司撤销免费餐食,供给差异化服务来减缩餐食本钱。但此次航司的行为是出于安全考量,本钱减缩是形成的结果而非原因。
专家:安全需求规则,服务需求人道
尽管航司关于紧缩餐食本钱和减少客舱服务的解说契合规则,但也有旅客对此存在不满,有网友表明“餐饮和服务都缩水了,机票价格也没说要降”、“近距离航线下降服务,那能够挑选坐高铁了”。对此,民航专家綦琦表明,安满是重要的考量,可是部分航司将安全程度和服务才能绑缚的做法欠妥,航空安全的“刚性”和旅客服务的“弹性”不应相提并论。
在布告中,国航表明撤销了对“凤凰知音”金卡(含)以上等级的会员旅客的一对一身份承认和欢迎问好。綦琦指出,安全需求规则,但服务需求人道,“纵使最好的服务是安全,但也不能由于安全抛弃服务。”在綦琦看来,高质量、显贵性是民航服务比较其他运送方法的竞赛力地点,此次国航减缩服务的相关近距离航线中,有很多是和高铁直接竞赛的商场,“航司是否能够考虑不要简略地以安全为名减少服务,而是从优化空中服务流程、进步服务功率、立异服务产品等方面想办法。”
在本年5月民航局印发的《中国民航高质量开展目标结构系统(试行)》根底目标中,服务质量是六大要害要素之一。綦琦称,航司一纸规则“甩锅”旅客,一味让顾客谅解和了解服务简化的做法让人隐晦,要完成民航高质量开展,航司不应简略以安全为名下降服务,不然旅客也有理由转向高铁。
新京报记者 王胜男
修改 李铮 校正 刘军
图片 国航官网截图、新京报记者 王胜男 摄



