
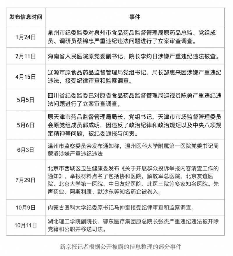
新京报讯(记者 王卡拉)跟着医药变革的深化,4+7集采全国扩围的施行,医药反腐力度也在逐渐加大。2019年没有完毕,已有湖北、内蒙古、浙江、四川、天津等地医院院长落马,药监体系官员被查,仅10月以来,就爆出多起与医药贿赂相关事情。
四川省公民医院拉黑9家企业
10月15日,四川省公民医院官网发布《关于对违规供货商处理定见的布告》,对“围猎”医院作业人员、存在商业贿赂行为的公司或相关公司做出处理。涉事企业多达9家,分别为成都亿康达医疗器械有限公司、成都龙达医疗器械有限公司、成都科飞达医疗器械有限公司、四川弘智众联科技有限公司、成都中知科技有限公司、四川明源鑫科技有限公司、四川众毅达医疗设备有限公司、四川美康医院咨询办理公司、四川宗维力交易有限公司。
四川省公民医院表明,上述公司将被归入医院收购“黑名单”,永久制止其参加医院收购。上述公司法定代表人、涉案高管等也被列入“黑名单”,制止其相相关的公司参加医院收购。一旦发现“黑名单”上人员挂靠其他公司参加医院收购,当即中止与挂靠公司协作、中止付款,并将该挂靠公司归入“黑名单”。
其实,早在本年8月,就有一份四川省公民医院下发的《整治医药代表“满天飞”问题的施行定见》在医药圈撒播。这份文件清晰指出,各种从事产品出售、商业推行的医药代表(包含各种“医托”)一再收支医院,严峻搅扰正常医疗服务次序,涉嫌危害公民群众利益,添加医院作业人员被“围猎”的糜烂危险,损坏医院习尚,有必要严加整治。医院发布了多项办法,包含引进人脸辨认智能体系,精准发现违规行为;标准临床医技科室招待药械企业等。
材料显现,四川省公民医院敞开病床4132张,现有员工6855人,高级职称专家1002人,具有6个国家临床关键专科,19个研究机构和多个国家级基地,是当之无愧的超级三甲医院。上述9家企业及公司法定代表人、涉案高管被四川省公民医院“封杀”,意味着丢掉了这家超级三甲医院的商场。
多地官员、医院院长相继落马
本年5月,国家卫生健康委举行廉政作业领导小组会议暨党风廉政建设和反糜烂作业会议,对2019年党风廉政建设和反糜烂作业进行了全面布置。6月,财政部联合医保局打开针对医药职业的财政核对风暴,触及77家药企。8月23日,国家卫健委、国家医保局、商场监管总局、公安部等九部委联合印发《2018年纠正医药购销范畴和医疗服务中不正之风专项办理作业关键》,称对商业贿赂等不正当竞赛行为要加大冲击力度。
本年以来,当地卫生健康委、纪委、监察委等一再出手,浙江、江苏、云南、湖北、内蒙古等地多名官员、院长落马。
据湖南省8月发布的专项整理举动数据显现,共查办收受回扣、过度医疗和开“大处方”等违规从业人员344人,相关医疗机构停业整理37家,撤消或刊出执业许可证14家。查办存在乱收费、诈骗消费医疗机构33家、存在骗得医保基金医疗机构34家。收取罚金605.28万元,处理相关医护人员98名,移交司法机关15名。
到本年7月底,山东省共监察医疗机构4.42万家,发现和处理违法违规行为5885起,约谈医疗机构321家,通报69家,行政处罚医疗机构1359家,正告591家,停业整理67家,撤消《医疗机构执业许可证》36家,罚款862.69万元,没收违法所得233.72万元,处理医护人员221人。
业界:加大惩办力度、提高医师价值有助于反腐
福建三明医改“操盘手”詹积富曾揭露指出,回扣是整个医疗医药医保范畴的“癌症”,是导致不正确医疗行为的元凶巨恶。新医改的实质便是反腐,医保局建立后将进一步“围歼”医药代表,各类“神药”将被进一步除掉,中小药企的生存空间被揉捏,带来职业的高度整合。
“我国医药范畴的购销糜烂是个毒瘤,假如不铲除,其他医改方针很难落地。”北京鼎臣医药办理咨询中心负责人史立臣指出,企业其实并不乐意给回扣,但以往同种类药物的批文太多,药品实质上不同不大,并且医师的价值没有得到充分表现,终究构成了“谁给的钱多就用谁的药”的局势。跟着带量收购的展开,药价大幅降价,同种类竞赛削减,带金出售空间被揉捏,商场将逐渐被净化。
史立臣主张,在医药反腐范畴,相关部分应出台专门的法令清晰惩办力度,比方医师/药师收受多少金额的回扣就撤销其医师/药师执照,以此构成震撼。“我国医师集体最缺少的是价值尊重,他们真实的价值是治疗而不是卖药,但现在全国许多医师的挂号费、治疗费仍然很低,未能表现这个集体的价值。当医师的价值提高、违法危险加大时,购销糜烂现象自然会削减。”
修改 岳娟秀 校正 李世辉 制图 李禾炜



