
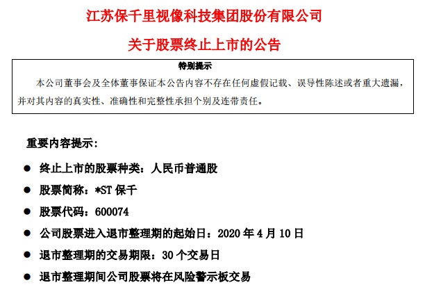
4月1日,*ST保千晚间布告称,上交所决议停止公司股票上市。公司股票停止上市后,将转入全国中小企业股份转让体系进行股份转让。
布告称,公司股票进入退市收拾期的开始日为2020年4月10日,买卖期限为三十个买卖日。如不考虑全天停牌要素,估计最终买卖日期为2020年5月26日。
布告称,因2017年、2018年接连两年期末净资产为负值和接连两个会计年度财政会计陈述被会计师事务所出具无法表明定见的审计陈述,公司股票自2019年5月24日起暂停上市,现仍未康复上市。
3月13日,*ST保千发表2019年年度陈述,归属于上市公司股东的净利润为-9.32亿元,2019年底归属于上市公司股东的净资产为-59.79亿元。中审华会计师事务所对公司2019年度财政会计陈述出具了无法表明定见的审计陈述。
布告称,依据《上海证券买卖所股票上市规矩》规则,经上海证券买卖所上市委员会审阅,上海证券买卖所决议停止公司股票上市。
为何成绩持续亏本?*ST保千:运营晦气、债台高筑
关于成绩持续亏本的原因,*ST保千在1月14日发布的布告中表明,首要存在运营和负债两方面原因。
运营方面,*ST保千表明,2019年度,公司资金紧张的状况仍未改进,生产运营未能全面康复正常,导致事务发展缓慢,盈余才能缺乏,且公司债务利息致使营运本钱高企,因而陈述期内未能完成盈余。
负债方面,*ST保千表明,2017年8月,公司收到中国证监会下发的《行政处分决议书》。2019年度中小投资者依据上述处分对公司提起的诉讼案子持续添加,公司对相关未判定案子的诉讼赔偿费用计提了估计负债。
2016年至2017年期间,公司部属子公司深圳市保千里电子有限公司、深圳市图雅丽特种技能有限公司存在涉嫌由原实践操控人庄敏主导下,在深圳南山宝生村镇银行股份有限公司和洛银金融租借股份有限公司为12家企业合计12笔告贷供给担保。公司此前已将被划转的1.9824亿元进行计提,公司对剩下或许被持续要求实行归还职责的违规担保计提了估计负债。




