
(原标题:海航集团:债券持有人会议审议经过本息递延付出方案,递延至2021年4月15日付出)
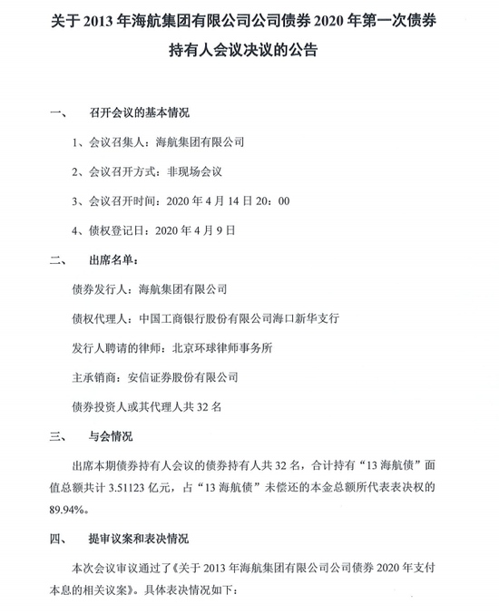
4月15日,海航集团布告称,“13海航债”2020年第一次债券持有人会议收效,审议经过本息递延付出方案,递延至2021年4月15日付出。
延伸阅览
- “15海航债”被兜售!危险预警 还有哪些重视内容?
- 海航突击战惹公愤!紧迫致歉 兄弟债券盘中暴降近40%
- “13海航债”延期兑付方案获经过 3家出资组织支撑

(原标题:海航集团:债券持有人会议审议经过本息递延付出方案,递延至2021年4月15日付出)
4月15日,海航集团布告称,“13海航债”2020年第一次债券持有人会议收效,审议经过本息递延付出方案,递延至2021年4月15日付出。
延伸阅览