
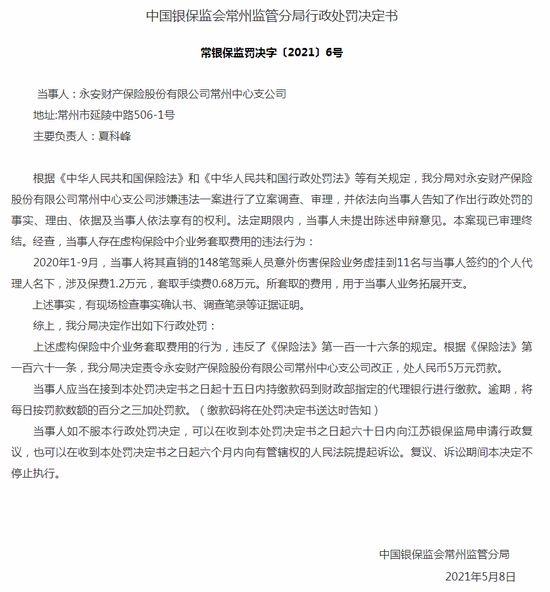
5月11日消息,中国银保监会常州监管分局行政处罚决定书显示,永安财产保险股份有限公司常州中心支公司改正存虚构保险中介业务套取费用的行为,违反了《保险法》第一百一十六条的规定。根据《保险法》第一百六十一条,决定责令永安财产保险股份有限公司常州中心支公司改正,处人民币5万元罚款。
以下为全文:
责任编辑:戴菁菁
原标题:永安财险常州中支被罚5万虚构保险中介业务套取费用

5月11日消息,中国银保监会常州监管分局行政处罚决定书显示,永安财产保险股份有限公司常州中心支公司改正存虚构保险中介业务套取费用的行为,违反了《保险法》第一百一十六条的规定。根据《保险法》第一百六十一条,决定责令永安财产保险股份有限公司常州中心支公司改正,处人民币5万元罚款。
以下为全文:
责任编辑:戴菁菁
原标题:永安财险常州中支被罚5万虚构保险中介业务套取费用