
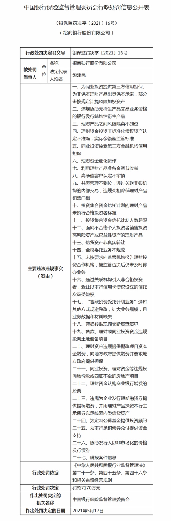
5月21日消息,中国银行保险监督管理委员会发布行政处罚信息公开表,招商银行股份有限公司因二十七条违法违规行为被罚款7170万元。主要违法违规行为如下:
一、为同业投资提供第三方信用担保、为非保本理财产品出具保本承诺,部分未按规定计提风险加权资产
二、违规协助无衍生产品交易业务资格的银行发行结构性衍生产品
三、理财产品之间风险隔离不到位
四、理财资金投资非标准化债权资产认定不准确,实际余额超监管标准
五、同业投资接受第三方金融机构信用担保
六、理财资金池化运作
七、利用理财产品准备金调节收益
八、高净值客户认定不审慎
九、并表管理不到位,通过关联非银机构的内部交易,违规变相降低理财产品销售门槛
十、投资集合资金信托计划的理财产品未执行合格投资者标准
十一、投资集合资金信托计划人数超限
十二、面向不合格个人投资者销售投资高风险资产或权益性资产的理财产品
十三、信贷资产非真实转让
十四、全权委托业务不规范
十五、未按要求向监管机构报告理财投资合作机构,被监管否决后仍未及时停办业务
十六、通过关联机构引入非合格投资者,受让以本行信用卡债权设立的信托次级受益权
十七、“智能投资受托计划业务”通过其他方式规避整改,扩大业务规模,且业务数据和材料缺失
十八、票据转贴现假卖断屡查屡犯
十九、贷款、理财或同业投资资金违规投向土地储备项目
二十、理财资金违规提供棚改项目资本金融资,向地方政府提供融资并要求地方政府提供担保
二十一、同业投资、理财资金等违规投向地价款或四证不全的房地产项目
二十二、理财资金认购商业银行增发的股票
二十三、违规为企业发行短期融资券提供搭桥融资,并用理财产品投资本行主承债券以承接表内类信贷资产
二十四、为定制公募基金提供投资顾问
二十五、为本行承销债券兑付提供资金支持
二十六、协助发行人以非市场化的价格发行债券
二十七、瞒报案件信息
此外,时任招商银行股份有限公司资产管理部副总经理魏青,对招商银行股份有限公司未按要求向监管机构报告理财投资合作机构,被监管否决后仍未及时停办业务行为负有责任,被警告。
责任编辑:潘翘楚
原标题:利用理财产品准备金调节收益招行因27条违规行为被罚7170万元




