
阳光100的2亿美元可转债或构成违约;中国恒大正与潜在投资者探讨出售部分资产;邯郸建投集团涉嫌违规使用“纾困债”遭质疑丨预警内参(第十三期)
预警内参
房企风险仍是市场关注焦点。阳光100中国的2亿美元可转换债或构成违约,未偿还金额5239万美元,其或将面临被继续下调评级的风险,从而形成连锁反应,导致其融资能力进一步减弱。中国恒大集团公告称,正在接触几家潜在独立第三方投资者探讨有关出售本公司旗下部分资产,包括但不限于出售本公司上市附属公司中国恒大新能源汽车集团有限公司及恒大物业集团有限公司的部分权益。
行业方面,住建部就《关于在实施城市更新行动中防止大拆大建问题的通知(征求意见稿)》公开征求意见。意见提出,除增建必要的公共服务设施外,不大规模新增建设规模,不突破老城区原有密度强度,不增加资源环境承载压力。
重点关注:
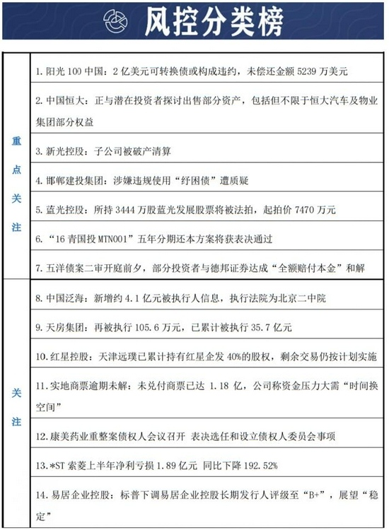
1.阳光100:2亿美元可转换债或构成违约,未偿还金额5239万美元
8月9日晚间,阳光100中国控股公告称,公司于2016年发行的2亿美元6.5%可转换债券即将到期,未偿还本金及应计利息总额为5239.16万美元。
根据其2021年债券的条款及条件规定,付款及最后一笔利息付款将于2021年8月11日到期。于到期日,2021年债券的未偿还本金及应计利息总额将分别为5091.61万美元及147.55万美元。截至本公告日期,阳光100预期难以于到期日支付2021年债券的本金及最后一期利息。因此,该公司现时认为,很可能发生2021年债券的条款及条件下的违约事件。但阳光100在公告中也表示,公司已筹措到所需资金,并预期于到期日后10个工作日内支付本金连同应计利息。此外,公司一直与2020年债券持有人商讨,以便获得到期日的延长。
点评:阳光100创建于1999年,其前身是广西万通企业。随着中国房地产市场化进程,阳光100进入快速增长时期,并于2014年在香港联交所主板挂牌上市。
据阳光100发布的2020年报显示,截止2020年年底,其产品库存达到190亿,公司存货中非住宅产品占到50%以上。2020年政策调控趋严,阳光100面临很大的资金压力。阳光100近几年的营收情况也并不乐观。2018-2020年,阳光100销售额分别是120.96亿元、103.38亿元和105.30亿元。尽管2020年略有增长,但仅增长1.9个百分点,相较于2018年仍然较低。
负债方面,据年报数据显示,报告期内,阳光100总负债为389.47亿元,合同负债为98.41亿元,扣除合同负债后的资产负债率为76.19%,净负债率186.8%,现金短债比为0.24。三道红线均被踩中,尤其是现金短债比处于较低水平,可见其偿债能力较差。
目前,阳光100公告中所提的可转换债券的转换价格在2020年下调至3.38港元,截至8月9日收盘,阳光100的股价为1.14港元/股。上述转股价格仍旧是股价的两倍。在这种情况下,投资者不会选择换股。如今,阳光100出现违约事件,或将面临被下调评级的风险,从而形成连锁反应,导致其融资能力进一步减弱。
2.中国恒大:正与潜在投资者探讨出售部分资产,包括但不限于恒大汽车及物业集团部分权益
8月10日,中国恒大集团在港交所公告,公司正在接触几家潜在独立第三方投资者探讨有关出售本公司旗下部分资产,包括但不限于出售本公司上市附属公司中国恒大新能源汽车集团有限公司及恒大物业集团有限公司的部分权益。截至本公告日期,尚未确定或订立任何具体计划或正式协议。倘有关该等计划或最终协议得以落实,本公司将作出进一步公告通知市场。
3.新光控股:子公司被破产清算
8月9日,新光控股集团有限公司公告称,金华中院裁定受理旗下子公司义乌博程破产清算申请,并指定律师、会计师事务所担任其管理人。公告显示,义乌博程实际控制人新光控股已进入破产程序,义乌博程资不抵债,不能清偿到期债务,且其未对债权人提出的破产申请提出异议,故符合法院受理破产清算的条件。
点评:新光控股成立于2004年,主要业务为饰品及贸易板块、房地产板块以及农业板块等,拥有上市公司*ST新光。据公开资料,新光控股已被法院冻结股权数百次,被强制执行总金额17.36亿元,2019年4月其及3家子公司向法院申请破产重整。此前2018年9月25日,上海清算所公告称,新光控股发行规模10亿元的“17新光控股CP001”实质性违约,17.4亿元“15新光01”回售也未能履约。
截至2018年中,新光控股总资产有811.81亿元,总负债468.98亿元,净资产342.83亿元,资产负债率57.77%。公司流动负债迅速攀升,短期偿债能力恶化。2016至2018年中,新光控股流动负债分别为102.63亿、172.07亿以及271.96亿元,主要为一年内到期非流动负债。随着流动负债快速攀升,新光控股短期偿债能力指标迅速恶化,偿债风险也与之俱来。并且在2016至2018年中,新光控股账上货币资金分别为43.28亿、34.93亿以及14.19亿元,呈大幅下降趋势,且与短期债务间形成巨大资金缺口,对债务和利息保障能力恶化。
4.邯郸建投集团:涉嫌违规使用“纾困债”遭质疑
8月10日,经济参考报记者在河北省邯郸市采访发现,邯郸市建设投资集团有限公司发行的15亿元纾困专项公司债券,本是该市响应中央“六稳”“六保”政策,为解决民企融资困境而募集的资金,应当用于帮助民企纾困。但是,邯郸建投集团却将此纾困债券中的4.55亿元,用于收购邯郸一民企的债权,此后开始推动法院对民企核心资产进行拍卖,几近将该民企置于破产境地。在这个交易幕后,该集团被指或存在向另一家民企进行利益输送的行为。
5.蓝光控股:所持3444万股蓝光发展股票将被法拍,起拍价7470万元
据北京市第三中级人民法院8月10日的公告显示,北京市第三中级人民法院将于2021年9月9日10时至2021年9月10日10时止在北京市第三中级人民法院京东网司法拍卖网络平台上拍卖。拍卖标的为蓝光投资控股集团有限公司持有的蓝光发展34440496股股票。本次拍卖为第一次拍卖,蓝光发展(收盘价)每股2.41元,展示起拍价为74701435.8元,保证金为375万元,增价幅度为37万元。
6.“16青国投MTN001”五年分期还本方案将获表决通过
“16青国投MTN001”第二次持有人8月10日上午召开。此次会议主要讨论三个议案:一是关于豁免本次持有人会议缩短召集期的议案,二是关于发行人维持票面利率5.00%不变及分期除本兑付的议案,三是关于将“16青国投MTN001”债券由永续中期票据变更为普通中期票据的议案。发行人在会上介绍,初步了解,所有议案均获得了持有人的全部同意。此次持有人会议上,各产品户代表按顺序口头表达了对议案的意见,各产品户都表示同意三项议案。这也意味着,“16青国投MTN001”五年分期还本兑付方案将获得通过。不过,最终表决需以持有人书面表决及公告为准。
7.五洋债案二审开庭前夕,部分投资者与德邦证券达成“全额赔付本金”和解
据界面,轰动金融圈的五洋债案即将二审开庭,部分投资者在开庭前夕与承担连带责任的主承销商达成和解。一位接近该案人士透露,根据方案,德邦证券将全额赔付本金,不含利息和逾期利息,若达成协议,3天内即可完成赔付。据了解,五洋债代表人诉讼案二审最快将在8月17日上午开庭。五洋债案是全国首例公司债券欺诈发行案,也是证券纠纷领域全国首例适用代表人诉讼制度审理的案件,业内外关注度极高。
关注:
8.中国泛海:新增约4.1亿元被执行人信息,执行法院为北京二中院
据今日中国泛海控股集团有限公司发布的公告,近日,公司查询中国执行信息公开网获悉,公司存在被执行人信息。执行法院为北京市第二中级人民法院,执行标的为409,788,256元。截至目前,公司尚未收到法院出具的执行文书,收到后将持续进行信息披露。公司将按照相关法律程序应对处理,鉴于本次事项正在进行过程中,目前无法估计其对公司的最终影响。前一日,泛海控股因涉股权纠纷案,所持8.8亿股民生证券股权等资产被冻结。
9.天房集团:再被执行105.6万元,已累计被执行35.7亿元
据天津市北辰区人民法院,8月10日,天房集团再次新增25则被执行人信息,被执行总标的额为105.6108万元。该公司共涉司法案件841起,有失信记录7条未履行,限制高消费记录32条;有被执行人记录106条,被执行总金额356900.31万元。另据获悉,天津房地产集团有限公司原副总经理张伟杰涉嫌受贿、国有公司人员滥用职权一案,目前天津市人民检察院第三分院已经依法以涉嫌受贿罪、国有公司人员滥用职权罪对张伟杰作出逮捕决定。
10.红星控股:天津远璞已累计持有红星企发40%的股权,剩余交易仍按计划实施
8月10日,红星美凯龙控股集团有限公司公告,根据此前协议,远洋集团控股及瑞喜创投将通过天津远璞收购红星控股子公司重庆红星美凯龙企业发展有限公司(简称“红星企发”)70%股权。2021年8月6日,红星控股向天津远璞转让子公司上海煦程企业管理有限公司100%的股权,并完成了工商变更。上海煦程持有红星企发22%的股权,因此天津远璞间接增持了红星企发22%的股权。结合此前天津远璞收购的18%红星企发的股权,截至本公告日,天津远璞已累计持有红星企发40%的股权,剩余红星企发30%的股权交易仍将按计划分阶段实施。
11.实地商票逾期未解:未兑付商票已达1.18亿,公司称资金压力大需“时间换空间”
8月9日,多位实地集团商业承兑汇票的持票人对搜狐财经表示,目前逾期商票仍未兑付。
业内人士称,实地集团在2020年IPO前,签发了大量商票来降低负债水平。然而,实地集团IPO未能成功,商票逾期却一波接一波。首次逾期发生在2021年5月初,该笔逾期已于一个月后兑付。对于上述情况,搜狐财经通过官方渠道向实地集团求证。实地集团8月10日回复搜狐财经称,确实存在商票逾期情况。“我们一直在积极处理,最近也陆续跟持票人沟通方案重新签署协议。”
12.康美药业重整案债权人会议召开 表决选任和设立债权人委员会事项
8月10日,据投服中心,2021年8月10日上午10时,康美药业股份有限公司破产重整案第一次债权人会议在揭阳市中级人民法院召开。投服中心代表康美药业特别代表人诉讼全体原告债权人通过网络方式参会。投服中心被提名为9家债权人委员会候选成员之一,债权人委员会将由出席会议的有表决权的债权人于2021年8月17日17:30前采用网络方式表决。因特别代表人诉讼属于未决诉讼,相关债权被列为暂缓确认债权,揭阳中院为投服中心行使表决权而临时确定了债权金额。选定的债权人委员会将行使监督债务人财产的管理和处分、监督管理人执行职务、提议召开债权人会议等职权,保障重整程序的有序合法进行。
13.*ST索菱上半年净利亏损1.89亿元 同比下降192.52%
8月9日晚间,*ST索菱(002766)发布2021年半年度报告显示,公司上半年实现营业收入4.03亿元,同比增长0.84%;对应实现的归属净利润为-1.89亿元,同比下降192.52%。报告显示,根据公司2020年年度报告,公司2020年经审计的净资产为负,公司已被实施退市风险警示,如果公司2021年度出现经审计的净利润为负值且营业收入低于1亿元、经审计的净资产为负值、财务会计报告被出具保留意见、无法表示意见或者否定意见的审计报告或者未在法定期限内披露过半数董事保证真实准确完整的年报报告,公司股票将可能被深圳证券交易所决定终止上市交易。
14.易居企业控股:标普下调易居企业控股长期发行人评级至“B+”,展望“稳定”
8月9日,标普将易居(中国)企业控股有限公司的长期发行人信用评级从“BB-”下调至“B+”,并将该公司发行的美元票据的长期发行评级从“BB-”下调至“B+”,展望“稳定”。公告称恒大应收账款潜在逾期的负面影响将被其未来的股权配售、净现金头寸,以及对子公司-乐居控股资本密集度较低业务的全面整合所部分抵消。评级下调因该公司主要房地产代理业务的对手方风险正在加剧。在过去一年里,其最大客户中国恒大集团占该公司主要销售额的25%-30%。标普认为,鉴于中国恒大集团可能延迟支付款项,易居企业的经营性现金流将转为负值。
1.住建部:探索适用于城市更新的规划、土地、金融等政策,拓宽融资渠道,防范债务风险
8月10日,住建部就《关于在实施城市更新行动中防止大拆大建问题的通知(征求意见稿)》公开征求意见。意见提出,除增建必要的公共服务设施外,不大规模新增建设规模,不突破老城区原有密度强度,不增加资源环境承载压力。严格控制老城区改扩建、新建建筑规模和建设强度,原则上更新单元(片区)或项目内拆建比不宜大于2。不大规模、强制性搬迁居民,改变社会人口结构,割断人、地和文化的关系。不大规模、短时间拆迁城中村等城市连片旧区,导致住房租赁市场供需失衡,加剧新市民、低收入困难群众租房困难。要加强工作统筹,坚持城市体检评估先行,因地制宜、分类施策,合理确定城市更新重点,划定城市更新单元,与相关规划充分衔接,科学编制城市更新规划和计划,建立项目库,明确实施时序,探索适用于存量更新的规划、土地、财政、金融等政策,完善审批流程和标准规范,拓宽融资渠道,防范债务风险,量力而行、精准施策、久久为功。
2.银保监会:保险公司应在未到期责任准备金评估过程中进行保费充足性测试并提取保费不足准备金
8月10日,银保监会就《保险公司非寿险业务准备金管理办法(征求意见稿)》公开征求意见。意见提出,保险公司应在未到期责任准备金评估过程中进行保费充足性测试,并根据测试结果提取保费不足准备金,作为未到期责任准备金的一部分。对未赚保费准备金,应当采用三百六十五分之一法、风险分布法、银保监会认可的其他方法等方法确定。
无
整理点评:21研究员赵阳 实习生王德萌、刘畅
栏目主编:21高级研究员卢先兵
数据来源:21世纪经济报道、银保监会、港交所、经济参考报、界面新闻、搜狐财经、投服中心、评级公司公告、上市公司公告、Wind、DM等。
责任编辑:郭建
原标题:预警内参阳光100的2亿美元可转债或构成违约中国恒大正与潜在投资者探讨出售部分资产




